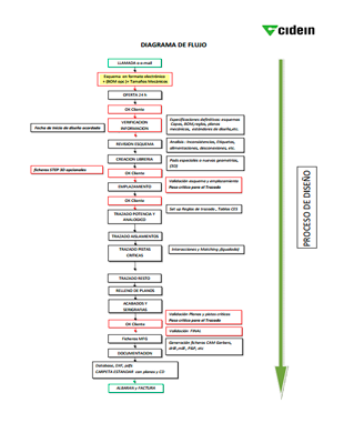
Le processus de conception comprend les points suivantes:
Cidein - Segula Technologies a un flux de conception
complète contrôlée par une procédure qui nous
permet de vérifier toutes les étapes avec les
spécifications de chaque client.Points d'attention particulière:
Une analyse initiale
La conception commence par une analyse approfondie des schémas et des fichiers pour localiser les erreurs de câblage, géométries, ou de composants non spécifiés que ne sont pas définis.
Vérification
Le processus nécessite la validation du client en trois étapes avant de continuer à la fin.
Documentation
Une documentation complète à tous les niveaux d'informations de conception est livré à la fin, y compris les fichiers de fabrication et la base de données complète de chaque modèle.
Qualité
Afin de maintenir un service de haute qualité à nos clients, nous avons une série de points de contrôle sur les progrès de la conception pour s’assurer que chaque œuvre est conforme aux exigences de chaque client (système de contrôle de la qualité).
Interlocuteur
Il est important pour nous de fournir au client une relation continue et stable pour avoir une connaissance en profondeur de sa conception, de sorte que chaque client se voit attribue d’un interlocuteur (Chef de projet).




