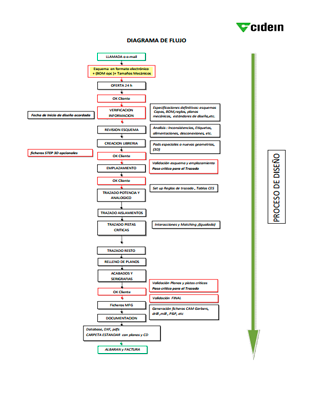
El proceso de diseño incluye los siguientes pasos:
Cidein - Segula technologies posee un completo flujo de
diseño controlado por un procedimiento que nos
permite verificar todas las fases con las
especificaciones propias de cada cliente.Puntos de especial atención:
Análisis previo
El diseño empieza con un exhaustivo análisis de los esquemas y ficheros para localizar posibles errores de conexionado, geometrías no definidas o componentes no especificados.
Verificación
El proceso requiere tres pasos de validaciòn de cliente antes de completarse.
Documentación
Una documentación exhaustiva a todos los niveles de información del diseño es entregada al final, incluyendo la base de datos completa de cada diseño.
Calidad
Con el fin de llevar un servicio de máxima calidad a nuestros clientes, disponemos de una serie de puntos de revisión del avance del diseño para garantizar que cada trabajo se ajusta a los requisitos de cada cliente (sistema de control de calidad).
Interlocutor
Es importante para nosotros proporcionar al cliente una relación continua y estable para conocer en profundidad y entender su diseño, por lo que se asigna a cada cliente un interlocutor (Project manager).




